Instance Verification Kit (IVK)
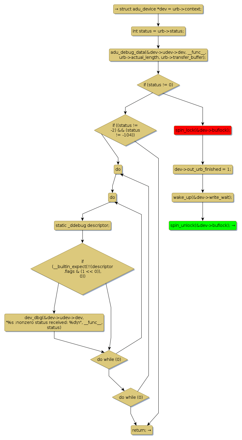
spin lock @ [6285+25+/linux-3.19-rc1/drivers/usb/misc/adutux.c]
Instance Signature: buflock
|
The Matching Pair Graph:
|
|
Function Name
|
Control Flow Graph (CFG)
|
Events Flow Graph (EFG)
|
Source Correspondence
|
|
adu_interrupt_out_callback
|
|
|
[5882+26+/linux-3.19-rc1/drivers/usb/misc/adutux.c]
|